Como está estruturada a plataforma?
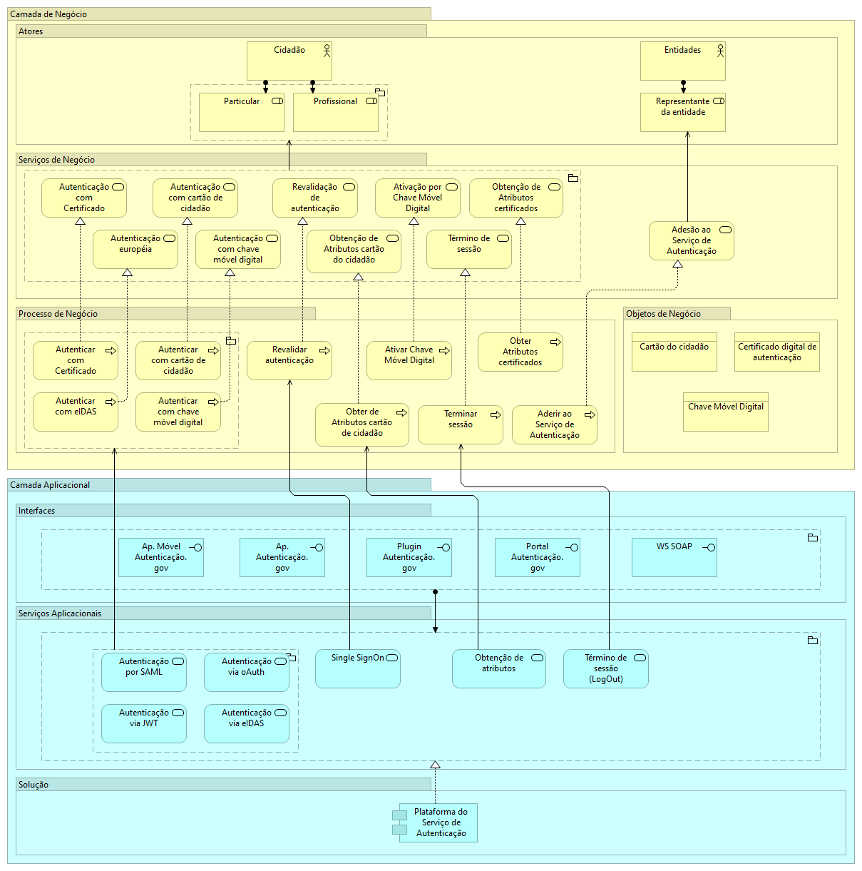
O serviço está dividido entre duas camadas (camada de negócio e camada aplicacional) sendo que estão interligadas.
Abaixo o diagrama de alto nível do com o Serviço de Autenticação, demonstrando na Camada de Negócio os atores e papéis envolvidos, os serviços de negócio e os processos, e na Camada Aplicacional os serviços aplicacionais que realizam seus processos.

Last updated